PIERRE FABRE, Avène (34)

Le client

Le site industriel de Pierre Fabre, localisé à Avène, fabrique et conditionne des produits de la marque AVENE à partir de l’eau thermale reconnue pour ses propriétés apaisantes et anti- irritantes.

Ce site disposait d’une station d’épuration réalisée par Veolia Water STI (Solutions & Technologies pour l'Industrie) en 2004. Pour faire face à l’augmentation de sa production, Pierre Fabre à fait confiance à OTV DBI pour en augmenter la capacité.

 

Les besoins

  • Extension de la STEP existante pour répondre à l’augmentation de production du site.
  • Projet et interventions à conduire sans interruption du traitement sur l’ensemble de l’installation.

 

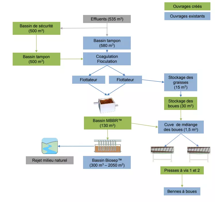
Les solutions

  • Bassin de sécurité.
  •  Bassin tampon.
  • Bassin MBBRTM : solution de traitement à biofilm supporté. La présence de pièces de plastique tout spécialement élaborées et en mouvement dans le MBBR permet le développement d’un biofilm actif et durable.
  •  Stockage des boues.
  • Déshydratation des boues sur deux presses à vis.

 

Les avantages du MBBRTM

  • Traitement robuste et compact.
  • Efficace et simple à opérer (biofilm autocontrôlé).
  • Récupération rapide après perturbations ou arrêts.
  • Opérations de qualité même à forte charge organique et temps de rétention court.
  • Facile à combiner avec d’autres technologies de traitement ou de séparation des boues.

 

Fonctionnement de l'usine

Chiffres clés

  • Débit : Passage de 350 à 535 m3/j
  • DCO : Passage de 660 à 2 650 kg/j
  • Garanties rejet : DCO < 125 mg/L, MES < 35mg/L
  • Mise en service : 2016